如意玲珑社区
LINGLONG
首页
贡献
GitHub
贡献指引
SIG组
管理准则
玲珑开发
生态适配
跨发行版
玲珑商店
生态贡献
issue
应用投递
社区
社区章程
论坛交流
社区动态
技术博客
课程中心
合作伙伴
联系我们
产品
关于玲珑
部署玲珑
发布日志
网页版应用商店
客户端应用商店
文档
源码
中文
EN
640
1 月 22, 2026
—
由
admin
搜索本站
搜索
搜索
近期文章
重磅!XDG 正式支持如意玲珑(Linyaps)
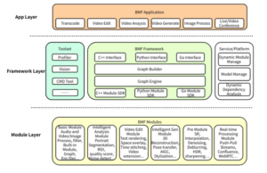
当 BMF 遇见玲珑:一款支持 AI 的音视频转换工具这样落地
线下活动 | 这周末COSCon’25:北京的小伙伴,来展位坐坐!
如意玲珑社区测试源上线,软硬件“追新”零等待!
[项目分享]Runtime顶级更新: Tauri和Flutter应用支持原生构建
打破发行版适配壁垒!这个如意玲珑社区 SIG 的成果有点行!
[玲珑适配教程]浅谈使用ll-pica工具快速转换flatpak思路及方法
[玲珑适配教程]使用ll-pica工具快速转换flatpak应用并进行投递
评论
发表回复
取消回复
您的邮箱地址不会被公开。
必填项已用
*
标注
评论
*
显示名称
*
邮箱
*
网站
在此浏览器中保存我的显示名称、邮箱地址和网站地址,以便下次评论时使用。
←
之前:
当 BMF 遇见玲珑:一款支持 AI 的音视频转换工具这样落地
发表回复